真空管+FETヘッドホンアンプの製作


| 2006.5.3 | ケース変更等 追記 |
| 2006.3.13 | ミュート回路について 追記 |
| 2006.3.3 | 公開 |
はじめに
最近、部屋にいるときやPCの前に座っているときはたいていネットラジオでBGMを聴いています。
ShoutCastなどでは高ビットレート(高音質)で配信している局がわんさか検索できますし、ほかにもライブやらトークやら、飽きることがありません。
これらの再生にはPCに接続しているパイオニアのパワードモニター(8cmフルレンジ)を使っています。
小径にしては決して悪い音ではないのですが、大音量で聴くのには適しませんし騒音で家族から苦情が来るのもアレなので、もっぱらスピーカーユニットに付いているヘッドホン端子にヘッドホンを繋げて自分だけの世界に浸っているという状況なのであります。
PC側のサウンドカードが貧弱なせいもありますが、SPユニットのヘッドホン出力がイマイチでしたのでここは一つヘッドホンアンプを自作しようと思い立ち、ネット検索してみました。
実にさまざまな回路が公開されている中から目を惹いたのが今回製作したハイブリッドアンプです。
これは韓国のSijosae氏が設計されたヘッドホンアンプ回路で、入力信号は6922(6DJ8/ECC88)という電圧増幅用の双三極管によって電圧増幅され、出力のMOS-FETをドライブするようになっています。
この回路ではFETのソースフォロアにLM317による定電流回路が接続され、アイドリング電流=真空管のヒーター電流源として動作するという特徴があります。
この場合ソース抵抗(インピーダンス)は∞とみなすことができるので、ソースフォロアに普通の抵抗を使った物と比べて大きな出力電圧を得ることができるようです。
回路やアンプの詳細、他の製作例は「Sijosae」をキーワードにGoogle検索すればすぐに見つかりますのでここでは割愛して、私の作例のみ簡単にご紹介させていただきます(^^;
アンプ回路の主要部分・パーツ定数は氏の公開されている回路をそのまま製作しました。
そのほかにはAC100VからDC24Vを得るための電源回路(トランス〜整流〜安定化)を追加しています。
写真
両面感光基板で製作しました。(写真は基板部品面)
ベタGNDパターンは電源部を避けて配置しておけばよかった、、と後の祭り。
第0バージョン完成。
電源はプチ贅沢でトロイダルトランスを使いました。
コンデンサもプチ贅沢でニチコンMUSE。
真空管はPhilips ECG 6922 (JAN)を使いました。2個購入したうちの片方はかなり振動に敏感で、ちょっとした振動で「ピーン」「キーン」という音を出したり、まるでマイクのように周囲の雑音を拾ってしまいました。
これはマイクロフォニック雑音と呼ばれ、6DJ8などの管ではわりと見られる現象なのだそうです。
もう片方は叩いても動じない図太い性格みたいなので今回はこちらを使いました。
まあダメっ子のほうも振動を与えなければちゃんと動作するので、無駄にはならないと思いますが。。。
ヒーターの赤熱がちょっとしか見えなくて寂しいので、管の裏側には定番?の青色LEDを仕込んでライトアップ (^^)
電源はブリッジダイオードで整流後、LM317で約24Vに定電圧化しています。リップル対策でLM317のADJ-GND間に10uFのコンデンサを入れました。ちょこちょこと修正しつつ、同時に製作中のDACと繋げてのチェック中です。
ソースが格段に良くなった事もあり、かなりいい感じです。件のスピーカー内蔵アンプのヘッドホン出力と比べると、残響音の響き具合がとても心地よいのであります。
上の写真からの変更点:
・FETと電源のレギュレータがかなり熱を持つので、ヒートシンクを一回り大型の物に変更
・電源の平滑コンデンサ容量追加
・ミュート回路の追加(※)
※
このアンプは電源ON時に結構凄いポップノイズが出ます。
そこでリレーを使い、電源OFF時にはヘッドホン出力をGNDに落としておき、電源ON後1秒で解放するようなミュート回路を急遽追加しました。
出力の短絡がちょっと気になるかもしれませんが、実際には出力にDCカット(カップリング)コンデンサが入っていることと、真空管のヒーターが暖まるまでは出力が無いため問題はないと思います。ケースを製作。
丁度良いケースが見つからなかったので、アルミ板と発泡塩ビ板(すっかり定番)、アクリル板、穴あきアルミなどを使って製作しました。
各辺12cmのキューブ型です。
シャーシは2階建てで、1FにACインレット、ヒューズ、トランス、ミュート回路を、2Fにアンプ基板を配置しています。
最初は凄いハム音が出て焦りました。 ・・・えーっと、、シャーシアースを忘れていましたよ・・orz
さらにボリュームを絞った状態でわずかに「ジー」というノイズが出ていたので、ブリッジダイオードの各素子と並列に0.1uのフィルムコンデンサを入れたところ、これは一発で止みました。
プレート電流とゲートバイアスをどのくらいにすればいいのかよくわからなかったので、最初は適当に設定。
いろいろいじってみて、プレート電流が0.3mA以下では歪みが大きくセパレーションにも影響が出たのでとりあえず0.5mAとしてみました。
この電流(ゲート電圧)の設定はV+・プレート間の抵抗(トリマ)のみで行っています。
HeadWiseのBBSでも電流制限は抵抗で問題ないらしいと書かれていましたが、私の回路では当初左右のプレート電流にかなりの差がありました。
これをトリマで調整していたのですが、しばらく(数時間ほど)エージングしていると徐々に左右のバイアスが揃ってきて、20時間ほど経過した時点では両チャンネルともほぼ同じ抵抗値・同じ電流電圧値に落ち着いています。
(2006.3.13 追記)
いろいろ弄ってましたが、結局プレート電流の決定はCRDにしました。同時にカソードとGND間にトリマを入れてFETのゲート電圧設定ができるように変更。最終?版の基板部分。
当初予定よりヒートシンクやコンデンサがデカくなってしまったため基板上がぎゅうぎゅう詰めになってしまった。
熱の影響があるのでもう少し余裕をもってレイアウトしておけば良かったと思います。
プチ贅沢で入力カップリングコンデンサをSolenのポリプロピレンに変更。予想より変化は少なかった・・(^^;;整流用ダイオードは当初1N4006を使いましたがノイズが出たりしたので、パーツ箱を漁って見つけた富士電機のショットキーダイオード ERB81-004 (40V 2A)に取り替えました。
これにした理由は低Vfと高速スイッチング・・・本当は見た目がカッコいいので決めた(爆
後になって考えたら耐圧がちょっと危なかったので、ERB84-009(90V/2A)に変更しました。(2006.3.13 追記)
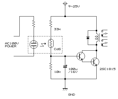
電源連動ミューティングの回路です。
いろいろやってみましたけど、単なるON遅延だけだと電源を切った時にも起きる遅延がどうしても気になります。
メイン電源(AC100V)のスイッチに連動して、電源OFFでは即リレーが切れるようにしました。
大昔はネオン球とCdSのフォトカプラというのがあったそうです。
私はそんなの見たことないので、ディスクリートでカプラを製作しました・・・っても単に基板上にネオンとCdSを隣り合わせに立てアイソレートしただけですが(爆
外光にばっちり反応してしまうのでケースに入れて遮光する必要があります。
蓋をしてネオンの光が見られないのはちょっと残念ですね(^^;
(2006.5.3 追記)
自作ケースのメンテ性が非っ常〜に悪いことと、前作のTrアンプと並べた時のバランスが悪いことから前作と同じタカチの放熱ケース(HENシリーズ)に入れ直すことにしました。
このケースはサイド部分がヒートシンクのフィン形状でたいへん放熱効果が高いので、FETやレギュレータをシャーシ止めに変更すると内部がすっきりするとともに熱のこもりも解消されて一石二鳥です。
入力カップリングのフィルムコンデンサは今回取り外しました。ついでに配線の引き回しや線材も見直しました。
白い板が2枚見える部分は電源の電解コンデンサが熱を持ちやすかったので頭の部分に「まず貼る一番」を装着してあります。
真空管は立てた状態では収まらなくなったため、横向きになるようにソケット&基板を作り直しました。
6922/6DJ8タイプの管をちまちまと集めて聴き比べ、今のところ一番印象の良さげだった Ei Elites の 6DJ8EG を使用しています。
写真のヘッドホンはSENNHEISER HD590。巷の評判は今ひとつっぽいですけど、とても軽い装着感とメリハリの効いた気持ちいい音はかなりのものだと思うのであります。ケーブルは自作しました。
私の部屋は西日がもろに当たる位置にあります。
部屋を閉め切ってPCとDAC、アンプを付けっぱなしにしたまましばらく出かけて夕方戻ったら・・・
ケースがあっちっちになってました。。冬場は大丈夫でしたが・・・放熱ケースとはいえ、FETとレギュレータ、真空管それぞれで発生する熱がこもるとかなりのものです。夏場に使うときはケースの蓋を開けておくと良さそうです。
さいごに
真空管を使ったアンプに触れるのは、ずーっと昔に親父が使っていたステレオ以来じゃないかと思います。
期待以上の優しい音で満足しました。
以前製作した携帯用ヘッドホンアンプ(OPA2134)と比べると大人しめで若干音が引っ込んだ印象を受けます。低音は今回製作したアンプのほうが良い感じに出ています。
もっともヘッドホンとの相性(これが一番大きい気がする)があるのでしょうけど。
良い感じに鳴らすアンプですが、少々色づけされた音のように聴こえます。
Tr式(OPA+ppバッファ)アンプと聞き比べると細かい部分、例えばクラリネットの演奏でわずかに演奏者のキーの操作音が聴き取れるのに対し、このアンプではそのあたりが埋もれてしまっている感じです。
悪い言い方をするとボヤけているのかもしれませんが、情報が欠落しているという感覚はあまりなくROCK/POPS系などはたいへん気持ちよく聞くことができました。
実は出力にほんのわずかハムノイズが乗っているのですが、高インピのヘッドホンではまったく聞こえないレベルなのでこれで良しとしておきます(^^;
(追記その1)
出力のカップリングコンデンサをMUSE KZ 1000uF/25V に交換したところ、クリアかつ力強い音に変化しました。
とても好感触でしたので、これで決まりです。このあたりはキーパーツになるのですね。
(追記その2)
ノイズの原因はリップルが取り切れていないためでした。電源平滑コンデンサに3300uF/50Vを追加して改善することができました。